Выберите класс▼

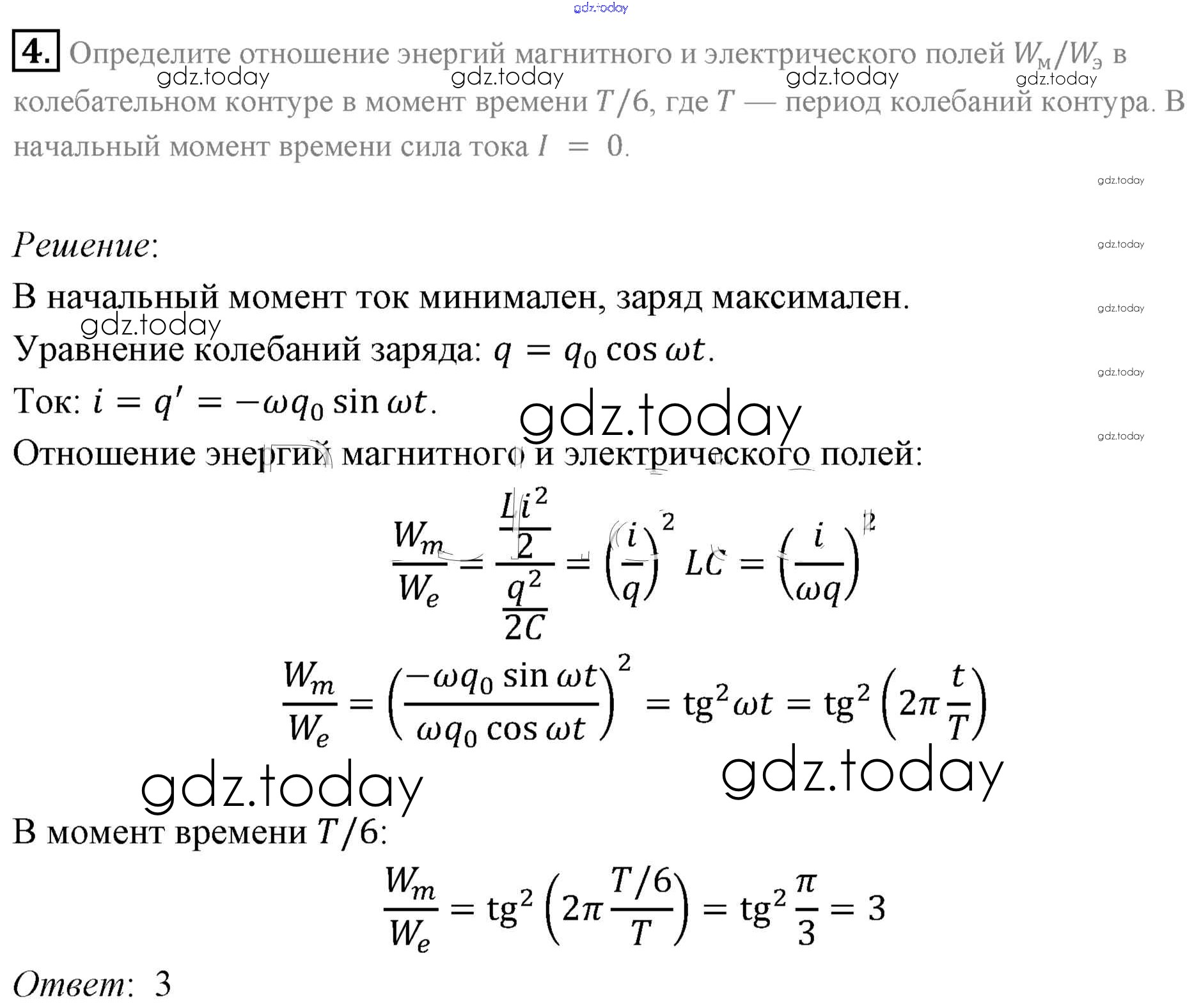
Ответы к Задачи для самостоятельного решения Решение к §20. Примеры решения задач по теме «Гармонические электромагнитные колебания» 4 Учебнику по Физике для 11 класса Мякишев, Буховцев Базовый уровень Просвещение 2018

  • Решение к §19. Гармонические электромагнитные колебания в колебательном контуре. Формула томсона
    • Вопросы к параграфу
    • 2 3
    • Задания ЕГЭ
    • 1
  • Решение к §20. Примеры решения задач по теме «Гармонические электромагнитные колебания»
    • Задачи для самостоятельного решения
    • 1 2 3 4
  • Решение к §21. Переменный электрический ток. Резистор в цепи переменного тока
  • Решение к §22. Конденсатор и катушка индуктивности в цепи переменного тока
    • Вопросы к параграфу
    • 1 2
На страницах сайта gdz.today вы найдете учебный и вспомогательный материал, направленный на улучшения знаний школьной программы. ГДЗ - онлайн мир знаний Задачи для самостоятельного решения Решение к §20. Примеры решения задач по теме «Гармонические электромагнитные колебания» 4 Учебнику по Физике для 11 класса Мякишев, Буховцев Базовый уровень Просвещение 2018