Выберите класс▼

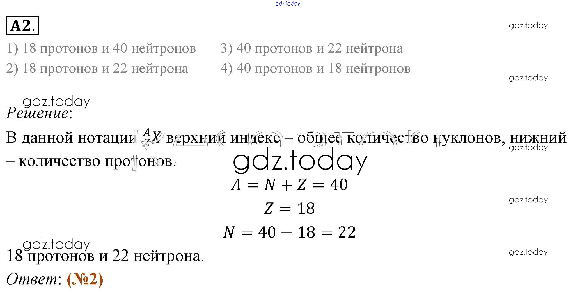
Ответы к Задания ЕГЭ Решение к §78. Строение атомного ядра. Ядерные силы 2 Учебнику по Физике для 11 класса Мякишев, Буховцев Базовый уровень Просвещение 2018

  • Решение к §77. Примеры решения задач по теме «Атомная физика»
    • Задачи для самостоятельного решения
    • 3 4 5 6 7
  • Решение к §78. Строение атомного ядра. Ядерные силы
    • Вопросы к параграфу
    • 1 2
  • Решение к §79. Обменная модель ядерного взаимодействия
    • Вопросы к параграфу
    • 1 2
  • Решение к §80. Энергия связи атомных ядер
    • Вопросы к параграфу
    • 1 2
    • Задания ЕГЭ
    • 1
На страницах сайта gdz.today вы найдете учебный и вспомогательный материал, направленный на улучшения знаний школьной программы. ГДЗ - онлайн мир знаний Задания ЕГЭ Решение к §78. Строение атомного ядра. Ядерные силы 2 Учебнику по Физике для 11 класса Мякишев, Буховцев Базовый уровень Просвещение 2018