Выберите класс▼

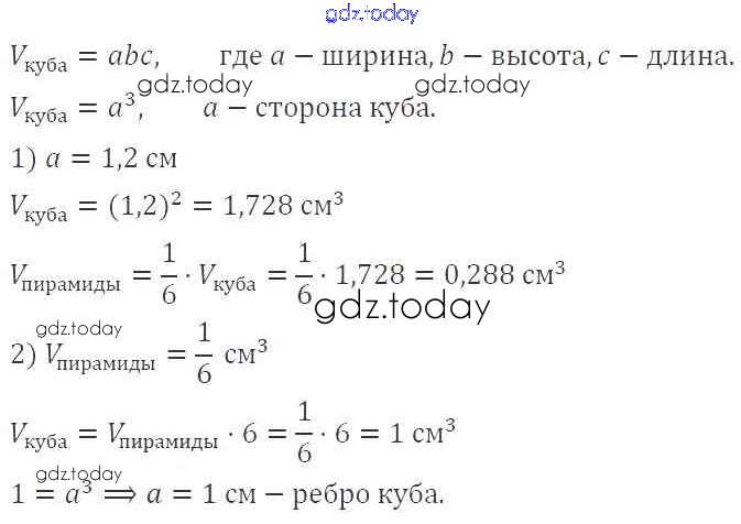
Ответы к Решение к части 2 102 Учебнику по Математике для 6 класса Виленкин, Жохов Мнемозина 2017

На страницах сайта gdz.today вы найдете учебный и вспомогательный материал, направленный на улучшения знаний школьной программы. ГДЗ - онлайн мир знаний Решение к части 2 102 Учебнику по Математике для 6 класса Виленкин, Жохов Мнемозина 2017