Выберите класс▼

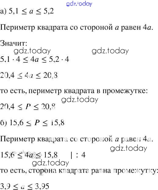
Ответы к Решение к упражнениям 761 Учебнику по Алгебре для 8 класса Макарычев, Миндюк Просвещение 2016

На страницах сайта gdz.today вы найдете учебный и вспомогательный материал, направленный на улучшения знаний школьной программы. ГДЗ - онлайн мир знаний Решение к упражнениям 761 Учебнику по Алгебре для 8 класса Макарычев, Миндюк Просвещение 2016